ComptaSubvention.com

Subventions – Simulateur & Arbre de décision

Deux vues complémentaires : Simulateur (écritures lisibles, cut‑off, annexe) et Arbre de décision (parcours Oui/Non jusqu’aux écritures).

Simulateur
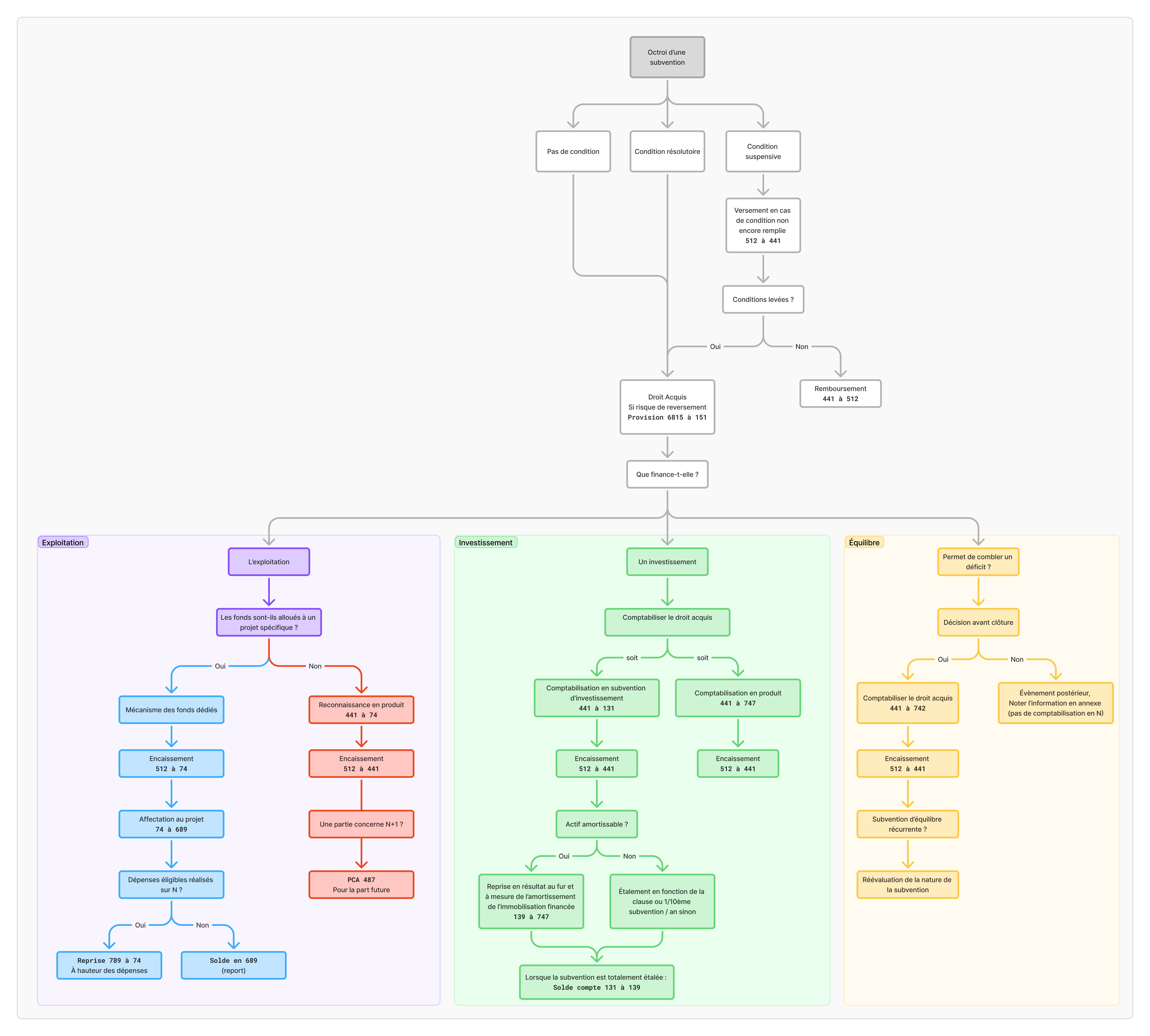
Arbre de décision

1) Paramètres généraux

2) Conditions & risques

Saisir si risque probable et mesurable.
Si oui, préciser dans notes (levée de condition)

3) Modalités & exécution

— Outil hors‑ligne, export CSV possible.

Sortie du simulateur

Journal des écritures

Date Libellé Débit (compte) Débit (montant) Crédit (compte) Crédit (montant)

Tests de cut‑off (clôture N)

Mentions à l’annexe (ANC 2018‑06)

Mindmap subvention

Site web créé par Charlotte Plaut - 2025 - Tout droits réservés